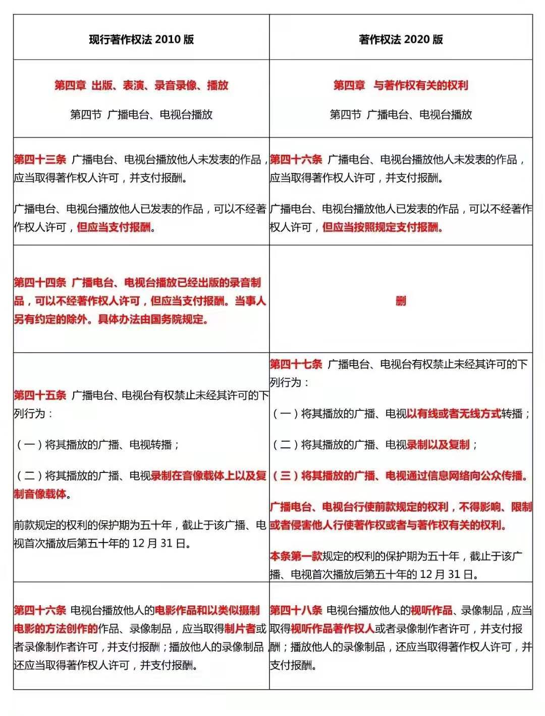
为全面贯彻落实党的十九大和十九届历次全会精神,深入学习贯彻习近平法治思想和习近平总书记在中国文联十一大、中国作协十大开幕式上的重要讲话精神,切实履行自律维权职能,推进《中国摄协关于进一步加强摄影维权工作的实施方案(试行)》的落实,在第22个世界知识产权日来临之际,中国摄协推出普法学习宣传专栏,通过对新旧著作权法条文对照学系列内容,以及民法典关于肖像权等内容的集中宣传,引导摄影人重温学习,准确把握著作权法和民法典摄影版权保护相关重点内容,在摄影界营造学法、懂法、尊法的良好氛围。今日推出第十三期。
(条文中红体字部分为修改或者增加的内容)

